MEL製品 線形応答波形解析機能

S-NAP-PRO S-NAP-DESIGN S-NAP-FIELD
【線形応答波形解析機能】
~全てのモデルで使用可能です。ただし、Linear(A)では非線形モデルの使用はできません~


線形波形解析は周波数領域での線形解析結果を基に、回路の任意のノードにおける応答波形やスペクトル分布をシミュレーションを行います。
伝送線路に伝搬するディジタル信号の波形のシミュレーションに適しています。
この解析は周波数領域に於いて実行されるため、伝送線路や結合線路をロスを含めて高精度に解析することができます。
ネットワークアナライザで測定したSパラメータの実測結果から、応答波形を再生することも容易にできます。
高調波成分を合成するために、定常応答が得られます。
トランジェント解析に比べ、非常に高速です。
非線形要素による波形歪みはシミュレーションできません。この場合はハーモニック・バランスが有効です。


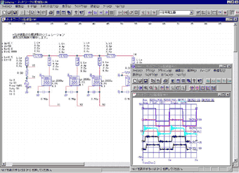
【結合線路のクロストークシミュレーション例】
プリント板上で平行した2線のクロストークをシミュレーションした例です。
電源の隣のボックスは反射波分離器で、反射波のみを取り出して観ることができます。
ViからVrを差し引いた波形が矩形波に戻っていることがわかります。
解析時間は、450MHzのマシンで1秒以下です。


【長距離伝送線路による信号遅れのシミュレーション例】
イーサネット等の様に同軸によって分岐された場合の信号の伝搬をシミュレーションしたものです。
各端末での信号の遅れ、レベル変化を知ることができます。
解析時間は、450MHzのマシンで1秒以下です。
Copyright © 2007.MEL.Inc.
english MEL Microwave & Electronics Laboratory